安徽医学高等专科学校2022年度面向社会招聘高层次人才20名。根据《安徽省事业单位公开招聘人员暂行办法》(皖人社发〔2010〕78号)等文件规定,结合我校岗位特点,特公告如下:
一、学校简介
安徽医学高等专科学校(网址http://www.ahyz.edu.cn)是安徽省卫生健康委直属的公办普通专科学校,拟升格为医学本科院校即将纳入安徽省“十四五”高等学校设置规划。学校位于合肥市,现有芙蓉路、新桥、芜湖路、第一临床学院(附属医院)四个校区,在校专科生12000余人,本科生(联合培养)444人。
学校设有临床医学院(全科医学院)、口腔医学院、医学技术学院、护理学院、公共卫生与健康管理学院、药学院、公共基础学院、基础医学院、马克思主义学院等9个学院,以及安徽省全科医学培训中心、安徽省卫生职工培训中心、安徽省遗传医学中心等多个教育培训与科研机构和5所附属医院。开设“医、药、护、技、管”五大类16个专业,其中国家“双高计划”专业群1个,国家级骨干专业4个,省级特色专业11个。
学校办学历史悠久,办学特色鲜明,办学成就突出,办学成果丰硕,办学成效显著,师资力量雄厚,办学条件优越。是国家优质专科高等职业院校、国家“双高计划”建设单位、教育部首批“三全育人”综合改革试点单位、全国高校毕业生就业工作典型经验50强高校、教育部首批卓越医生教育培养计划项目试点高校、安徽省示范性高等职业院校、安徽省首批技能型高水平大学建设单位。
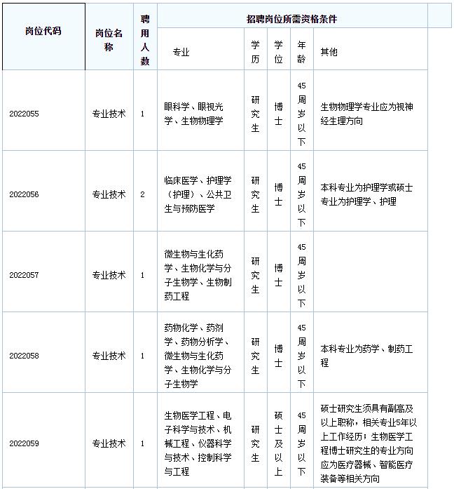
二、招聘岗位




三、招聘条件
招聘对象为国家承认学历的应、历届毕业生以及符合招聘岗位条件的人员,且必须符合以下条件:
(一)具有中华人民共和国国籍;
(二)遵守宪法和法律;
(三)具有良好的品行;
(四)岗位所需的专业或技能条件;
(五)适应岗位要求的身体条件;
(六)岗位所需的其他条件。
招聘岗位表中的“45周岁以下”为“1976年8月以后出生”(其他涉及年龄计算的依此类推);工作经历要求,截止时间为2022年8月31日。因工作单位变化而中断时间的,其在不同单位工作的时间可以累计计算。在校学生在读期间参加勤工俭学、实习等不视为工作经历。
有下列情形之一的人员,不得报考:
(一)不符合岗位招聘条件的人员;
(二)在读的全日制普通高校非应届毕业生;
(三)现役军人;
(四)经政府人力资源社会保障部门认定具有考试违纪行为且在停考期内的人员;
(五)曾因犯罪受过刑事处罚的人员和曾被开除公职的人员、受到党纪政纪处分期限未满或者正在接受纪律审查的人员、处于刑事处罚期间或者正在接受司法调查尚未做出结论的人员;
(六)按照国家、省有关规定,尚在最低服务年限内的机关、事业单位正式在编工作人员;
(七)法律规定不得参加报考或聘用为事业单位工作人员的其他情形人员。
报考者不得报考聘用后即构成《事业单位人事管理回避规定》第六条所列情形的岗位。
四、招聘程序
(一)网上报名
1.网上报名的时间为自公告发布之日至2022年8月21日;
2.符合条件的应聘人员,下载填写《安徽医学高等专科学校2022年度高层次人才招聘报名表》(见附件1),以附件的形式发送电子邮件至ahyzrsc@126.com,邮件主题为:姓名+专业+学历/学位。报考人员填写的信息必须与本人实际情况、招聘条件和所报考的岗位要求相一致。
(二)资格初审
资格初审由我校人事处负责。根据应聘人员填写的《高层次人才招聘报名表》,审查应聘人员的条件是否符合招聘岗位的要求。
(三)资格复审
资格初审合格人员由我校人事处在2022年8月22日前以电话或邮件的方式通知资格复审。
1.资格复审时间:2022年8月24日上午(8:30-11:30);
2.资格复审的地点:安徽医专芙蓉路校区水上中心二楼南侧综合办公室;
3.乘车路线:乘30、148、226、901路公交车至大华国际港,乘149路芙松路口站即可到校;
4.联系电话:0551-63818215,联系人:杜老师。
5.需提交的材料:
资格复审时,应聘人员应提供以下证件、材料:本人有效居民身份证、学历学位证书以及招聘岗位条件中所需的各类证书原件及复印件一份,《安徽医学高等专科学校2022年度高层次人才招聘报名表》(双面打印)以及其他证明等材料;
资格复审合格的应聘人员,同时领取专业测试通知书,按规定办理专业测试缴费手续。
(四)专业测试
根据招聘岗位的工作任务及已公布的招聘条件,采取先试讲(每人15分钟)后面试(每人8分钟)的方式进行,应聘人员现场抽取试讲内容,在规定时间内(每人30分钟)封闭式备课后进行,主要考查专业知识水平、教学基本素质与能力。
专业测试设立考官组,考官组成员为7人(其中外聘考官4人)。专业测试具体时间、地点在专业测试通知书中注明。
(五)疫情防控要求
考生须遵守疫情防控各项规定,确保本人“安徽健康码”绿码、行程码绿码,持本人身份证、专业测试前48小时内的核酸检测阴性证明进出考点考场,不适宜参加测试的考生,不予参加考试,具体详见《考试疫情防控告知书》(见附件2)。考试当日自备一次性医用口罩,进出考点考场时正确佩戴口罩,做好个人防护,保持安全距离,接受体温检测,服从现场人员指挥。
(六)成绩合成
专业测试成绩满分100分(计算时保留到小数点后两位,小数点后第三位四舍五入),其中试讲占比70%,面试占比30%。成绩当场评定和公布。
对只有一名应聘人员报考的岗位,设定专业测试最低分数线,最低分数线为70分。对专业测试成绩未达到最低分数线的应聘人员,不予进入体检和考察。
(七)体检及考察
根据招聘计划数和应聘人员考试最终成绩,从高分到低分,按1:1比例确定参加体检、考察人员。
体检由我校负责统一组织实施。体检工作按照人力资源社会保障部、原国家卫生计生委、国家公务员局《关于修订〈公务员录用体检通用标准(试行)〉及〈公务员录用体检操作手册(试行)〉有关内容的通知》(人社部发〔2016〕140号)和省委组织部、省人力资源和社会保障厅、原省卫生厅《关于进一步规范全省事业单位公开招聘人员体检工作的通知》(皖人社秘〔2013〕208号)执行。
考察工作根据拟聘用岗位的要求,采取多种形式,全面了解考察对象的政治思想、道德品质、能力素质、遵纪守法、廉洁自律、岗位匹配等方面的情况以及学习工作和报考期间的表现,同时要核实考察对象是否符合规定的报考资格条件,提供的报考信息和相关材料是否真实、准确,是否具有报考回避的情形等方面情况。
根据《关于加快推进失信被执行人信用监督、警示和惩戒机制建设的实施意见》(皖办发〔2017〕24号)等文件精神,考察结束时考察对象仍属于失信被执行人的,考察环节不予合格。
体检、考察合格人选出现缺额的,按照规定程序和时限,在同岗位报考人员中,按考试最终成绩从高分到低分依次等额递补,递补各不超过两次。拟聘用人员名单公示结束,不再递补。
(八)公示
对体检、考察均合格的拟聘用人员,在我校校园网和安徽省卫生健康委员会网站公示一周。
(九)聘用
经公示无异议或公示结果不影响聘用的,由我校按照规定要求提供相关材料,经省卫生健康委审核并报省人力资源和社会保障厅核准办理有关聘用手续。根据《事业单位人事管理条例》(国务院令第652号)和省政府办公厅《转发省人事厅关于在全省事业单位试行人员聘用制度意见的通知》(皖政办〔2006〕13号)规定,事业单位新进人员实行聘用制,须与我校签订事业单位聘用合同,并按规定实行试用期制度。
对违反公开招聘规定的报考人员,取消其聘用资格。
五、招聘待遇
聘用人员待遇按国家和安徽有关规定执行,其中达到《安徽医学高等专科学校高层次人才引进与管理办法(修订)》规定的引进人才条件与类别的,经学校研究同意,可享受相应待遇。
六、组织领导与监督
人才招聘工作坚持信息公开、过程公开、结果公开,在省人力资源和社会保障厅、省卫生健康委指导下,安徽医学高等专科学校成立专业测试工作领导小组,负责专业测试的组织实施。招聘工作严格执行《安徽省事业单位公开招聘人员暂行办法》、人事考试工作规则和保密、回避与责任追究等制度。我校监察审计处全程参与监督,并接受社会及有关部门的监督。
咨询电话:0551-63818215 安徽医学高等专科学校人事处
监督电话:0551-62998025 安徽省卫生健康委员会人事处
0551-63862124 安徽医学高等专科学校监察审计处
点击查看>>>
2022年安徽医学高等专科学校高层次人才招聘考试疫情防控告知书