
为充实中共马鞍山市委宣传部所属事业单位市宣传思想文化工作指导中心(市新时代文明实践指导中心)力量,根据工作需要公开选调工作人员,现公告如下:
一、选调计划和岗位
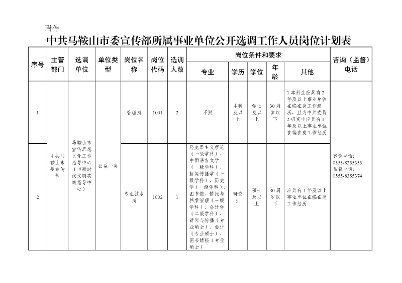
本次计划面向全省公开选调事业单位工作人员3名。具体岗位及选调资格条件见《中共马鞍山市委宣传部所属事业单位公开选调工作人员岗位计划表》(见附件)。
二、选调范围和条件
全省范围内事业单位正式在编在岗人员中符合选调条件的人员,且必须符合以下条件:
1.热爱党的宣传事业,具有良好的政治、业务素质,遵纪守法,品行端正;
2.具有公开选调岗位要求的工作能力、专业条件和任职经历;
3.试用期考核及年度考核均为合格及以上等次(含试用期年度考核不定等次或试用期不参加年度考核);
4.年龄为30周岁以下(1993年10月8日(含)以后出生,其他涉及年龄计算依此类推);工作经历要求,按足年计算,截止时间2024年10月8日;
5.身体健康;
6.符合法律、法规规定的其他条件。
有下列情形之一的人员,不得报考:
1.涉嫌违纪违法正在接受审查尚未作出结论的;
2.受处分期间或未满影响期限的;
3.按照国家有关规定,到定向单位工作未满服务年限或有其他限制性规定的;
4.尚在服务期、试用期或任职试用期的;
5.法律、法规规定不得报考的其他情形。
三、选调程序
选调工作按照发布公告、网上报名与资格初审、笔试、资格复审、面试、成绩合成、体检和考察、公示和办理调动手续等程序依次进行。
(一)发布选调公告
2024年9月26日在安徽省人事考试网(www.apta.gov.cn)、马鞍山市人力资源和社会保障局网(rsj.mas.gov.cn)、马鞍山宣传网(http://xcb.mas.cn/)等媒体发布选调公告及岗位表。报名人员如需咨询岗位有关事项,可按照公告中公布的电话直接与选调单位联系。
(二)网上报名与资格审查
报名采用网上报名的方式进行,报名网站为马鞍山市人力资源和社会保障局网(rsj.mas.gov.cn)。报名时间为2024年10月8日9:00至11日16:00.逾期不再补报。
报考人员应仔细阅读报名要求并签署“诚信承诺书”,按照要求填写报名信息,上传本人电子照片(近期免冠正面彩色证件照片,jpg格式,尺寸为295×413像素,大小为20-100kb),并提供有效通讯方式。每位报名人员限报1个岗位,所填信息应当真实、准确、完整、规范,并须使用本人有效居民身份证进行报名和参加考试。
报考人员在2024年10月12日16:00前登录马鞍山市人力资源和社会保障局网(rsj.mas.gov.cn)查询是否通过资格初审。
通过资格审查的报考人员,应于10月13日16:00前登录马鞍山市人力资源和社会保障局网(rsj.mas.gov.cn)按45元/科(按皖价费〔2009〕118号规定标准)缴纳笔试考试费用(逾期未缴费的视为自行放弃)。
确认报考人数与岗位选调计划数的比例不低于3:1.方可开考;未达到比例的,相应核减或取消选调岗位。被取消选调岗位的报名人员,可于10月14日上午8:00—12:00改报其他岗位,逾期视为自行放弃报考。
完成报名确认后,报考人员于10月16日至19日从马鞍山市人力资源和社会保障局网(rsj.mas.gov.cn)自行下载打印笔试《准考证》。
(三)笔试
笔试科目:《职业能力倾向测验》和《申论》两科。
《职业能力倾向测验》满分100分,考试时长:90分钟,主要测试报名人员的基本素质和能力要素。《申论》满分100分,考试时长:120分钟,主要测试报名人员的综合文字能力。
笔试时间:2024年10月20日上午8:30—10:00.10:00—12:00.考场设在马鞍山市,具体时间、地点详见笔试《准考证》。报考人员需持与报名时相同的有效身份证件并携带打印的纸质准考证参加笔试。笔试成绩于2024年10月底通过马鞍山市人力资源和社会保障局网(rsj.mas.gov.cn)、马鞍山宣传网(http://xcb.mas.cn/)公布,请报考人员自行查询。
《职业能力倾向测验》《申论》按照5:5合成笔试成绩,笔试满分为100分。为保证选调人员基本素质,确定笔试成绩最低分数控制线为60分。笔试成绩达到最低分数控制线的报考人员,方可进入下一环节。
按照报考人员笔试成绩从高分到低分顺序,根据选调岗位计划数1:3比例确定参加面试的人员名单。最后一名如有多名考生笔试成绩相同的,一并确定为参加面试人选。
(四)资格复审
资格复审采取现场审查方式进行。资格复审时间另行通知,地点:马鞍山市人才综合服务中心(湖南东路2855号)一楼大厅。中共马鞍山市委宣传部按照规定的报考条件和岗位具体要求,对报名人员的资格进行审查。
资格复审时,报考人员应提供本人有效居民身份证、学历学位证书、选调岗位规定要求的相关证书、相关证明等原件和报名资格审查表,并提供具有人员流动调配权限的部门出具的同意报考证明。国外学历须提供教育部中国留学服务中心出具的学历认证书。
凡资格条件不符或不能按规定提供证件材料的,取消其参加面试资格。资格复审合格的报考人员,领取《面试通知书》。参加面试的考生需缴纳专业测试费80元(按皖价费〔2009〕118号规定标准),最低生活保障家庭人员、脱贫享受政策人口和防止返贫监测帮扶对象的报考人员,享受减免费用的政策。
资格条件不符、不能按规定提供证件材料及在规定时间内未领取《面试通知书》,由此出现人选缺额的,在面试前依笔试成绩从高分到低分,依次等额递补。
(五)面试
面试采取结构化面试方式进行,满分为100分,主要测试报名人员履行岗位职责所要求的基本素质和能力。面试成绩设置最低控制合格分数线为60分,低于60分者不得进入下一环节。实际面试人员数少于或等于选调岗位计划数的,考生面试成绩须达到70分以上或当天该面试组实际参加面试人员的平均分,方可进入体检、考察程序。
面试时间、地点等相关要求详见《面试通知书》。
(六)成绩合成
笔试、面试成绩按照5:5的比例合成确定考试最终成绩,最终成绩在马鞍山市人力资源和社会保障局网(rsj.mas.gov.cn)、马鞍山宣传网(http://xcb.mas.cn/)公布。
上述成绩均以百分制计算,计算时保留到小数点后两位,小数点后第三位四舍五入。
根据选调岗位计划数和报考人员考试最终成绩,从高分到低分,按1:1比例等额确定体检考察对象(如最终成绩相同,以面试成绩得分高者优先,若面试成绩相同,以申论成绩得分高者优先。若考生各科成绩均相同,则采取加试的方法,加试方案另行公布)。
(七)体检考察
体检和考察工作由中共马鞍山市委宣传部负责统一组织实施。
体检工作参照省委组织部、省人力资源和社会保障厅、省卫生厅《关于进一步规范全省事业单位公开招聘人员体检工作的通知》(皖人社秘〔2013〕208号)及《人力资源社会保障部、国家卫生计生委、国家公务员局关于修订〈公务员录用体检通用标准(试行)〉及〈公务员录用体检操作手册(试行)〉有关内容的通知》(人社部发〔2016〕140号)等规定执行。
考察工作根据岗位要求,采取多种形式,全面了解考察对象的政治思想、道德品质、遵纪守法、业务能力、工作实绩以及是否需要回避等方面的情况。考察期间需按干部人事管理权限提供年度考核档次、机构编制部门出具的在编证明等。
对体检、考察出现缺额的,按照规定程序和时限,按考试最终合成成绩从高分到低分依次等额递补(如最终成绩相同,以面试成绩得分高者优先),递补各不超过两次。拟选调人员名单公示结束,不再递补。
(八)公示和办理调动手续
对体检、考察均合格的拟选调人员名单在马鞍山市人力资源和社会保障局网(rsj.mas.gov.cn)、马鞍山宣传网(http://xcb.mas.cn/)公示7天。经公示无异议或公示结果不影响选调的,按照干部管理权限和有关程序办理调动、入编、聘用等相关手续。
四、纪律监督
(一)公开选调工作严格按照国家、省和市有关事业单位人事管理相关政策规定、人事考试工作规则和人事考试保密管理规定进行。
(二)公开选调工作接受纪检监察机关和社会各界监督。对违反规定和纪律的应聘人员和工作人员,将给予严肃处理。构成犯罪的,依法追究刑事责任。
(三)公开选调工作按照“谁主管、谁负责”的原则,实行工作责任制和责任追究制。
五、其他事项
本《公告》由中共马鞍山市委宣传部负责解释。
本次选调考试不指定任何教材、复习资料,也不举办、不委托举办任何形式的辅导和培训活动。
相关选调信息将及时在马鞍山市人力资源和社会保障局网、马鞍山宣传网公布。
政策咨询电话:0555-8355355(中共马鞍山市委宣传部)
考务咨询电话:0555-8880232(马鞍山市人事考试院)
监督举报电话:0555-8355374 (马鞍山市纪委监委驻市委宣传部纪检监察组)
上述咨询服务和监督举报电话于正常办公时间使用。
报考人员现场报名时所留电话应保持畅通,因电话不畅以致选调单位无法通知相关事宜的,责任由报考人员自负。
附件:中共马鞍山市委宣传部所属事业单位公开选调工作人员岗位计划表

文章来源:https://rsj.mas.gov.cn/xxfb/tzgg/2005485071.html