搜索
首页
招考专区
国企招聘
精选企业
首页
招考专区
招考详情
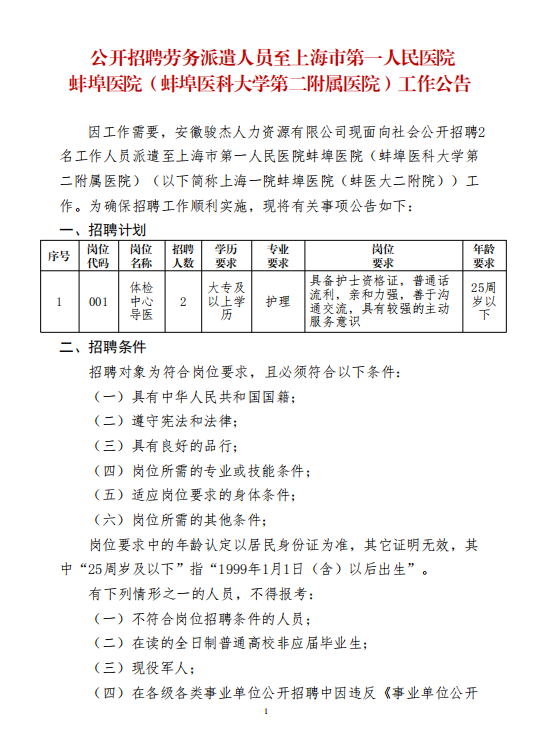
2024年蚌埠医科大学第二附属医院招聘2人公告
报名结束
报名时间:2024.08.30-2024.09.05
所在地:蚌埠市
关注
点击查看:
蚌埠医科大学第二附属医院招聘劳务派遣人员公告
文章来源:https://mp.weixin.qq.com/s/MPshxETwF9Pmg0Uh15mPLg
您的邮箱:
您的姓名:
邮件标题:
上传附件:
请选择文件,最多2个
附件1:
附件2:
立即发送