首页 招考专区 国企招聘 精选企业
首页 招考专区 招考详情
蚌埠文旅传媒有限公司招聘10人公告 报名结束
报名时间:2023.04.23-2023.04.27
所在地:蚌埠市

蚌埠文旅传媒有限公司是由市属国有企业蚌埠市文化旅游投资集团有限公司成立的全资子公司,主要经营范围为传媒服务、展陈策划、活动执行、场馆运营、媒体电商、文创产业、文艺展演、印务服务等。现因公司业务发展需要,决定面向社会公开招聘工作人员。现将有关事项公告如下:

一、招聘计划

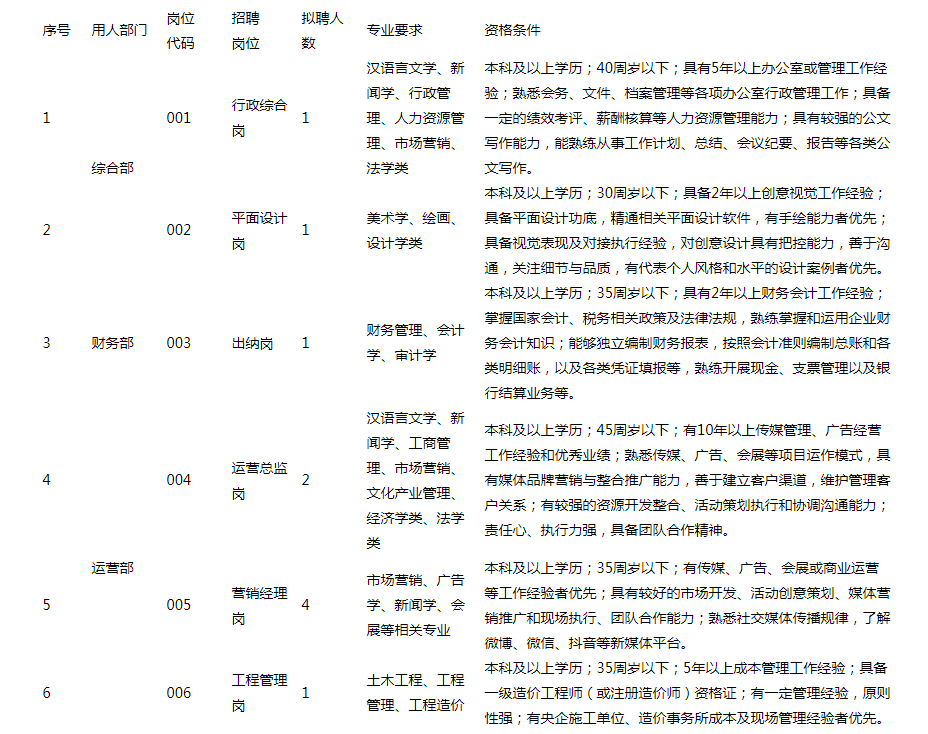
此次公开招聘工作人员10名,具体岗位信息见下表:

蚌埠文旅.png

二、招聘条件

招聘对象为国家承认学历的应、历届大学本科及以上毕业生,且必须符合以下条件:

(一)具有中华人民共和国国籍;

(二)遵守宪法和法律;

(三)具有良好的品行;

(四)岗位所需的专业或技能条件;

(五)适应岗位要求的身体条件;

(六)岗位所需的其他条件。

岗位招录计划表中的“30周岁以下”指“1993年4月1日以后出生”(其他涉及年龄计算的依此类推);

有下列情形之一的人员,不得报考:

(一)不符合岗位招聘条件的人员;

(二)在读的全日制普通高校非应届毕业生;

(三)现役军人;

(四)在各级各类事业单位公开招聘中因违反《事业单位公开招聘违纪违规行为处理规定》被记入事业单位公开招聘应聘人员诚信档案库,且记录期限未满的人员;

(五)曾因犯罪受过刑事处罚的人员和曾被开除公职的人员、受到党纪政纪处分期限未满或者正在接受纪律审查的人员、处于刑事处罚期间或者正在接受司法调查尚未做出结论的人员;

(六)按照国家、省有关规定,尚在最低服务年限内的机关、事业单位正式在编工作人员。

三、招聘办法

招聘采取面试形式进行(面试分两轮),共分网上报名、网上资格审查、第一轮面试、第二轮面试、现场资格复审、体检、聘用、试用期考察等环节。应聘人员按总成绩从高分到低分择优录取。

四、招聘程序

(一)报名

1.报名时间:2023年4月23日9:00--2023年4月27日16:00,逾期不再补报。

2.报名方式:报名采用网络报名的方式进行,在报名及缴费期限内,报考人员登录网上公开招聘考试报名系统(https://ksbm.vip),注册个人账户并进行网上报名和缴费。报考人员要仔细阅读本公告和诚信承诺,使用本人有效居民身份证和相关材料进行报名和参加考试,并确保所填、所用信息真实、准确。

3.报名须知:报考人员登录进行报名,报名前签署“诚信承诺书”,提供有效通信方式。提交的报考申请材料应真实、准确,所填信息必须真实无误。

每位报考人员限报一个岗位,并须使用本人有效居民身份证进行报名和参加考试。招聘期间,考生须提供有效通讯方式,并确保联络畅通,否则后果自负。

4.网上资格初审:按照规定的报考条件和有关要求,对报考人员进行网上资格初审。资格审查工作贯穿于招聘工作的全过程,报考人员填写的信息必须与本人实际情况、报考条件和所报考的岗位要求相一致。凡弄虚作假通过资格审查,其实际情况与报考条件规定不符的,一经查实,即取消考试、聘用等资格。

5.查询与修改信息:报考人员报名后,4月27日18:00前可随时登录网上公开招聘考试报名系统(https://ksbm.vip)查询网上资格初审结果。通过资格初审的报考人员,不得改报其他岗位;报考申请尚未审查或者未通过资格初审的,可于4月28日16:00前,修改报名信息,逾期不得修改信息。

6.网上缴费:通过资格审查的报考人员,请于2023年5月4日12:00前登录网上报名系统(https://ksbm.vip),按省物价局、省财政厅皖价费〔2006〕226号文件规定缴纳面试费用80元。逾期没有缴费视为自动放弃。

7.网上打印准考证:报名确认成功后,报考人员于2023年5月5日10:00-5月6日16:00之间下载并打印准考证,逾期不打印准考证视为自动放弃测试资格。

(二)面试

1.面试分两轮进行。第一轮面试采用结构化面试的方式进行,结构化面试主要考察应聘人员的专业素养、逻辑思维能力、语言表达能力等。

按照应聘人员第一轮面试成绩从高分到低分顺序,根据招聘岗位计划数,按3:1比例确定各岗位参加第二轮面试的人员,最后一名如有数名考生第一轮面试成绩相同的,一并确定为参加第二轮面试人选。因特殊情况达不到3:1比例的可照常进行第二轮面试。第二轮面试采用面谈的方式进行,主要考察应聘人员的综合素质与核心素养。

面试、面谈人员名单在报名网站发布。具体时间、地点以面试通知书为准。  

1.1 成绩合成:

考试最终成绩按第一轮面试成绩占40%、第二轮面试成绩占60%合成确定。成绩合成时,第一轮面试成绩、第二轮面试成绩和考试最终成绩均折算成百分制,计算时分别保留到小数点后两位,小数点后第三位四舍五入。

计算公式:第一轮面试×0.4+第二轮面试成绩×0.6。

两轮面试成绩满分均为100分,总成绩不及格者(低于70分)不予录取。

1.2 现场资格复审:现场资格复审对象为拟体检人员,根据招聘计划数和应聘人员考试最终成绩,从高分到低分,按1:1比例等额确定现场资格复审对象(如最终成绩相同,以第二轮面试成绩得分高者优先。若考生第二轮面试成绩相同,则采取加试的方法,加试方案另行公布)。

资格复审具体要求、时间和地点另行通知,考生现场携带相关证件原件进行资格复审。

1.3 因入围考生放弃复审资格或资格审查未通过等原因,按考生总成绩从高分到低分依次等额递补,如总成绩相同,则按(二)面试1.2条款递补资格复审人员。

(三)体检与补录

1.体检:通过资格复审人员,为拟体检对象。体检工作按照人力资源社会保障部、国家卫生计生委、国家公务员局《关于修订〈公务员录用体检通用标准(试行)〉及〈公务员录用体检操作手册(试行)〉有关内容的通知》(人社部发〔2016〕140号)和省委组织部、省人力资源社会保障厅、省卫生厅《关于进一步规范全省事业单位公开招聘人员体检工作的通知》(皖人社秘〔2013〕208号)等有关规定执行。对体检结论有疑问者,自取得体检结果3日内本人可以书面提出复检要求(不包括只允许当场复检的项目)。复检只进行一次,体检结果以复检结论为准。体检和复检费用由报考人员自理。

2.聘用:

(1)体检等相关事宜合格后、确定聘用人员名单,并办理相关手续。

(2)拟聘用人员应按时报到,若不按时报到,视为自动放弃聘用资格。本次招聘人员如果与原单位存在劳动关系的,在规定时间内自行与原单位解除劳动合同关系,否则由此产生的全部后果由本人自行承担。

3.试用期考察:拟聘用人员进入试用期考察程序。考察工作根据拟聘用岗位的要求,采取多种形式,全面了解掌握考察对象在政治思想、道德品质、能力素质、遵纪守法、廉洁自律、岗位匹配等方面的情况以及学习工作和报考期间的表现,同时要核实考察对象是否符合规定的报考资格条件,提供的报考信息和相关材料是否真实、准确,考察不合格以及提供虚假材料的,取消聘用资格。

根据《关于加快推进失信被执行人信用监督、警示和惩戒机制建设的实施意见》(皖办发〔2017〕24号)等文件精神,试用期考察结束时考察对象仍属于失信被执行人的,试用期考察环节不予合格。

4.补录:因考生放弃工作岗位、体检、试用期考察不合格或试用期不能适应岗位需求而产生缺额的,可在同批次考生中依照总分从高分到低分依次等额递补(分数保留到小数点后两位),递补人员出现成绩相同者参照确定现场资格复审对象标准执行。

五、特别说明

(一)所有与本次公开招聘考试相关信息将通过网上报名系统

(https://ksbm.vip)发布,请应聘考生时刻关注。

(二)本次招聘考试,不统一指定复习资料,也不举办或委托举办任何形式的辅导和培训活动。

(三)报名期间如有任何问题请在报名规定时间工作日上午09:00—12:00,下午14:30—17:30时间段咨询,逾期不予解释。

报名咨询电话:0552-3286219    苏老师

本公告最终解释权归蚌埠文旅传媒有限公司招聘工作领导小组所有。

本公告未尽事宜另行通知。     

蚌埠文旅传媒有限公司

2023年4月21日